首页
服务产品
企业财税合规
用工风险管理
渠道招募
最新资讯
关于纳升
全国服务热线: 400-8876-772
课程报名电话: 17303059915
搜索
公司资讯
行业资讯
案例分析
首页
-
最新动态
-
行业资讯
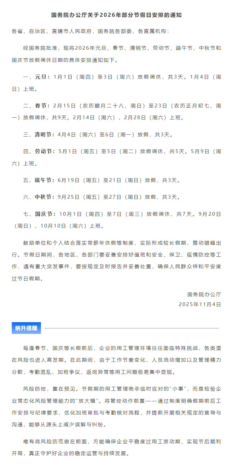
政策时讯|国务院办公厅关于2026年部分节假日安排的通知
发布日期:2025-11-05
分享到:
标签:
上一篇:
20万奖励20人!胖东来的用工激励模式,其他企业学得来吗?
下一篇:
离职高管索偿 42.87 亿元,国内 “最贵劳动争议案” 诞生
相关文章
●
女子工伤治疗期遭开除,企业补缴社保,是补救还是添罪证?
●
政策时讯|权威解读《关于执行<工伤保险条例>若干问题的意见(三)》,速看!
●
政策时讯|人社部关于执行《工伤保险条例》若干问题的意见(三)(2025.11.13)
●
员工受辱,企业买单?胖东来为员工“人格尊严”补偿35.9万元
●
政策时讯|关于加强新就业形态劳动者权益保障的决定
●
员工上班途中心梗离世!事先还在微信忙工作,人社局拒认工伤?合理吗?
●
“大材小用”还是“人尽其才”?北大毕业生考取辅警引热议,试用期工资4200元
●
20万奖励20人!胖东来的用工激励模式,其他企业学得来吗?
热门文章
1
案例分析|企业合规:从“亡羊补牢”到“未雨绸缪”的智慧转型
2
一文搞懂:破产费用和共益债务清偿顺序及方法
3
警惕!恒大等开发商陷入经营危机,未按期交房,购房者如何维权?
4
新闻热点|什么类型的中、小企业适合在海南注册公司?
5
广东一企业“四流不一致”被查!税局:虚开发票!严查!
6
员工开私家车外出办公,费用到底能不能报销?税局官方答复!
7
重磅!人社部公示17个新职业,工伤预防咨询师为何成企业刚需?
8
“疯狂小杨哥”一年纳税2个亿,发言称:我拒绝“合理避税”!
最新文章
女子工伤治疗期遭开除,企业补缴社保,是补救还是添罪证?
政策时讯|权威解读《关于执行<工伤保险条例>若干问题的意见(三)》,速看!
政策时讯|人社部关于执行《工伤保险条例》若干问题的意见(三)(2025.11.13)
员工受辱,企业买单?胖东来为员工“人格尊严”补偿35.9万元
政策时讯|关于加强新就业形态劳动者权益保障的决定
员工上班途中心梗离世!事先还在微信忙工作,人社局拒认工伤?合理吗?
“大材小用”还是“人尽其才”?北大毕业生考取辅警引热议,试用期工资4200元
20万奖励20人!胖东来的用工激励模式,其他企业学得来吗?