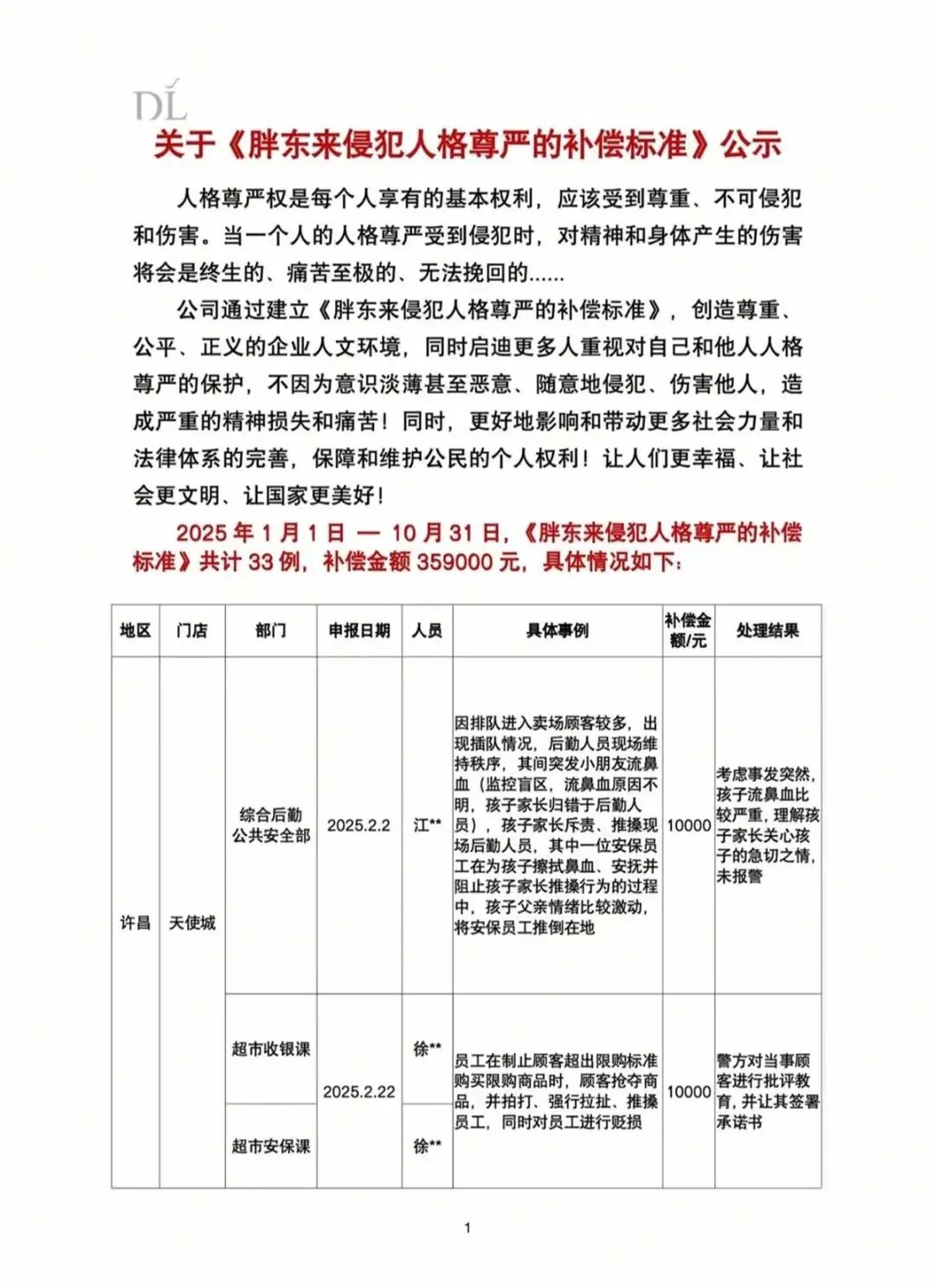
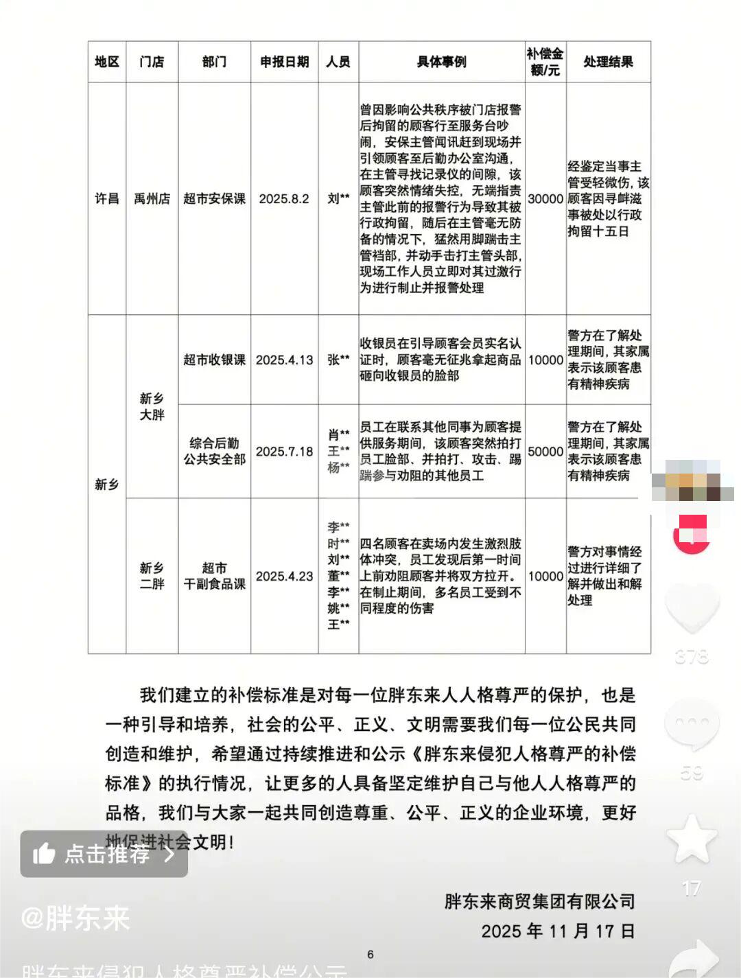
“人格尊严权是每个人享有的基本权利,应该受到尊重、不可侵犯和伤害。”,这是胖东来《侵犯人格尊严的补偿标准》中的宣言。2025年1月至10月,胖东来为33例员工人格尊严受侵犯事件支付补偿金35.9万元,单笔最高3万元、最低3000元。
这一举措引发社会关注,让“企业如何保护员工尊严”成为热议话题。


“不是委屈奖,是尊严补偿”
33起案例中,员工遭遇顾客掌掴、辱骂、推搡等侵害。2025年1月26日,许昌北海店超市电工程某某因劝阻辱骂员工的顾客,遭对方两次掌掴,顾客家属后出示精神疾病证明,胖东来向程某某支付3万元补偿。
这并非胖东来首次因保护员工权益登热搜。2024年7月,创始人于东来已在抖音宣布相关制度:员工被无故指责补偿5000元以上,被辱骂补偿1万元以上,被打补偿3万元以上并追究顾客法律责任,此前的“委屈奖”是该体系的前奏。
从“委屈奖”到“尊严补偿”:企业文化的升华胖东来对员工权益的保护由来已久,除人格尊严补偿外,还为普通员工提供30天带薪年假、管理层40天年假,每年另有52天店铺歇业日及春节5天闭店福利,构成了以人为本的管理体系;而《侵犯人格尊严的补偿标准》的发布,标志着其员工权益保护从“补偿委屈”升级为“捍卫尊严”,文件明确此类侵犯对身心的伤害终生且不可逆,公司希望借此创造尊重公平的企业环境,推动社会重视人格尊严。网友:这样的“嫉妒”,多来点!消息发布后网友清一色支持,有人称“这样的企业活该赚钱”“希望更多公司学习”,也有人调侃“胖东来又要遭人嫉了”,这话恰恰点出核心——服务行业普遍强调顾客至上,胖东来为何敢“反向操作”?答案在于其对“人”的理解:多数企业将员工作为成本,而胖东来视其为最宝贵的资产,这份补偿不只是金钱抚慰,更是对员工人格的郑重肯定。启迪社会:从企业责任到文明进步胖东来的实践已超越企业管理,触及深层社会议题。为服务行业员工权益保护提供范本,助力完善人格尊严保护与社会法治。35.9 万元补偿让 33 位员工心安,更叩问社会:是否真正尊重每个劳动者的尊严?#纳升合规 #胖东来人格尊严补偿 #用工权益保障 #企业文化 #员工关系管理 #企业用工责任
标签: