
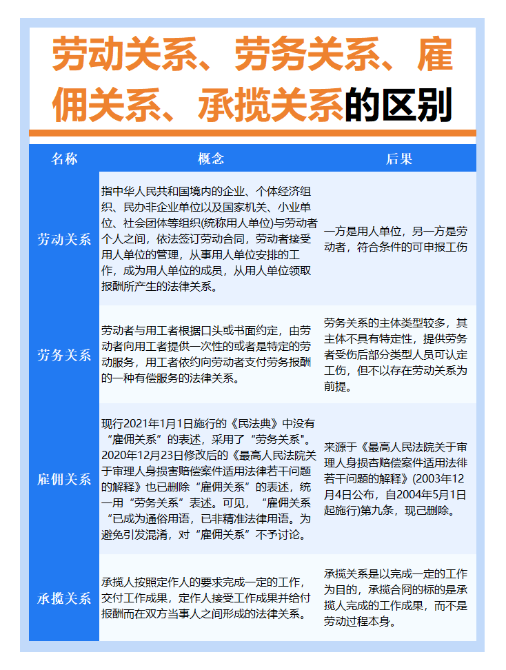
☆劳动关系
指中华人民共和国境内的企业、个体经济组织、民办非企业单位以及国家机关、事业单位、社会团体等组织(统称用人单位)与劳动者个人之间,依法签订劳动合同,劳动者接受用人单位的管理,从事用人单位安排的工作,成为用人单位的成员,从用人单位领取报酬所产生的法律关系。
☆劳务关系
劳动者与用工者根据口头或书面约定,由 劳动者向用工者提供一次性的或者是特定的劳动服务,用工者依约向劳动者支付劳务报酬的一种有偿服务的法律关系。
☆雇佣关系
现行2021年1月1日施行的《民法典》中没有“雇佣关系”的表述,采用了“劳务关系”。2020年12月23日修改后的《最高人民法院关于审理人身损害赔偿案件适用法律若干问题的解释》也已删除“雇佣关系”的表述,统一用“劳务关系”表述。可见,“雇佣关系”已成为通俗用语,已非精准法律用语。为避免引发混淆,对“雇佣关系”不予讨论。
☆承揽关系
承揽人按照定作人的要求完成一定的工作,交付工作成果,定作人接受工作成果并给付报酬而在双方当事人之间形成的法律关系。
#纳升合规 #劳动纠纷 #劳务纠纷 #雇佣关系 #承揽关系 #工伤赔偿 #工伤认定
标签: